Список необходимых комплектующих
Для начала определимся с общим перечнем деталей, а именно – их названием и выполняемой функцией, а затем дадим рекомендацию по выбору.

- Силовой провод. Подаёт питание от аккумулятора к усилителю. На седан среднего размера понадобится 5 м «плюса» и 1 м «минуса». Более точные размеры вы сможете получить, самостоятельно измерив свой автомобиль.
- Колба с предохранителем. Важный компонент. Служит защитой в случае замыкания силового провода.
- Клеммы. Позволят упростить присоединение силовых проводов к аккумулятору и кузову автомобиля. Понадобятся 2 шт. кольцевого типа. Если подключение у усилителя на лопатках, потребуются ещё 2 шт. вилочного типа.
- Тюльпаны и управляющий провод. Передаёт звуковой сигнал от магнитолы к усилителю. Может идти в комплекте с межблочными проводами или приобретается отдельно.
- Акустический провод. Передаёт улучшенный сигнал от усилителя на сабвуфер. Потребуется 1-2 м. Если у вас активный сабвуфер, этот провод не понадобится.
- Дополнительно может понадобиться дистрибьютор, в случае если установлены два усилителя.
Принципиальные схемы сабвуфера
Схема в целом и далее тоже самое, но по отдельным блокам (для удобства).
Предусилитель + фильтр


Потенциометр на передней панели


Индикатор уровня LED


Динамика защита

Усилитель мощности


Далее собирается электроника. Сначала прикрутим силовой трансформатор и проведем провода к источнику питания.

Плата БП представляет собой в основном выпрямительный мост на 8 А, выпрямляющий напряжение до 42 В постоянного тока симметричного. Есть конденсаторы 2 по 1000 мкФ на канал. Затем, сборка LM317 / 337 + 2x4700uF, которая производит симметричное напряжение 12 В. Рядом с LM317 и LM7805 с теми же конденсаторами для питания + 12 В для остальных плат и разъема USB на передней панели.


Ниже приведена фотография платы обработки сигналов:

Плата включает в себя 2 предусилителя, фильтр нижних частот четвертого порядка с частотой среза 70 Гц и демпфирования 24 дБ / октаву, фазовращатель с диапазоном от 0 до -180 град. и инверсию фазы 180 град. Здесь есть защитная плата UPC1237 в соответствии с исходной схемой.

А это установка динамика в корпус сабвуфера:


Виды усилителей
В настоящее время отличают несколько основных видов усилителей звука:
- Моно-усилители, предназначенные для низкочастотных сабвуферов;
- Двухканальные, которые используются, если в машине установлена только фронтальная акустика. В таком случае такой усилитель позволяет уменьшить расход энергии аккумулятора, поскольку он воздействует только на одну пару колонок;
- Трехканальные, которые необходимы в случае, если в автомобиле помимо фронтальной акустики есть еще и сабвуфер;
- Четырехканальные. Это устройство, с помощью которого можно усилить всю акустическую систему, а не только отдельные ее элементы.

Колонки с сабвуфером
Как собрать сабвуфер своими руками в машину? Инструменты и материалы
Для самостоятельного процесса изготовления сабвуфера в авто, своими руками, кроме материалов необходимо подготовить рабочий инструмент:
- понадобится ножовка или лобзик по дереву;
- отвёртка или шуруповёрт;
- рулетка;
- маркер;
- ножницы и винил.
В процессе подготовки входит закупка материалов, таких как:
- Динамики определённой мощности;
- Материал для короба: фанера, ДСП, ДВП;
- Клеммы для проводов;
- Акустический кабель;
- Герметик и/или клей ПВА;
- Саморезы по дереву;
- Лак и/или краска;
- Эпоксидная смола.
При изготовлении корпуса с фазоинвертором понадобится тоннель определённого размера. Это может быть картонная, пластиковая или железная трубка.
Также рекомендуем не пытаться использовать вместо саморезов обычные гвозди.
Как сделать самодельный сабвуфер для автомобиля – виды коробов

Перед тем как собрать сабвуфер своими руками в машину нужно определиться со схемой и видом короба.
Собрать коробку можно в нескольких вариантах:
- Рупорная конструкция;
- Ящик закрытого типа;
- Фазоинвертор;
- Пассивный излучатель (аналог фазоинвертора);
- Бандпасс;
- Четвертьволновой резонатор.
Дайте кратко определимся с каждым из предложенных вариантов и остановимся на построение одного из коробов.
Тип сабвуфера – рупор
Конструкция, исполненная в форме рупора. Её достоинство: чёткость направленного звука в одном, определённом направлении.
Сабвуфер ящик
Конструкция не имеет излучателей частот на корпусе. Сборка ящика простая. Главное, придерживаться заданных чертежом параметров.
Сабвуфер для автомобиля – фазоинвертор
В этом варианте особенностью считается обустройство отверстий разного диаметра на корпусе ящика. Такая конструкция позволяет увеличить коэффициент полезного действия и пропускать свободно потоки исходящего воздуха.
Тип сабвуфера для машины – пассивный излучатель
Корпус колонки с разными отверстиями, по сути, аналог предыдущего варианта ящика. Отличие: в корпус встраивается маленький диффузор без звуковой катушки. Собрать конструкцию не составит труда при наличии материала и инструмента.
Четвертьволновой резонатор.
Короб оформляется в виде трубы. Проектировка представляет для новичка определённые трудности. Зато труд окупится качественным звучанием на низких частотах, чем остальные, выше описанные конструкции.
Определившись с возможными конструкциями, и выбрав необходимый вариант, давайте, на примере фазоинвертора, построим короб. Выясним порядок и последовательность изготовления.
Оформление сабвуфера
Тут не получится всё максимально подробно описать, да ещё и так, чтобы каждому было понятно. Не все разбираются в такой сложной технике на одинаковом уровне.
Чтобы более подробно и доступно понять всё оформление динамиков, звуковых карт, различных аксессуаров, входящих в состав сабвуфера, следует найти на просторах интернета специальные технологические карты и схемы. Сделать это можно на любом тематическом форуме или ресурсе, или просто на случайном сайте на просторах сети.
На подобных изображениях во всех подробностях описывается структура и устройство подобной техники. Присутствуют условные обозначения, стрелки и расшифровки всех аббревиатур.
В целом, всё для того, чтобы вам было максимально понятно и доступно изучать этот вопрос. Чертежи и схемы для сабвуфера лучше брать готовые, чем делать своими руками.
Проектировка корпуса
На следующем этапе решение вопроса о том, как своими руками сделать сабвуфер, предполагает проектирование короба для будущего устройства. Для этого вам необходимо применить компьютерную программу WinISD 0.44. Без нее собрать работающий инструмент будет практически невозможно. Дело в том, что программа WinISD затребует параметры динамика и позволит разработать сразу несколько видов короба. Самым производительным из них является бандпасс шестого порядка. Он представляет собой прямоугольный кубический объект, внутри которого расположена специальная перемычка. На нее и будет крепиться динамик.

Стоит отметить, что система бандпасса имеет несколько отверстий для установки фазиоинверторных камер. Роль последних могут сыграть обычные металлопластиковые трубки, которые используются в сантехнике. В конечном итоге полученный корпус должен быть максимально загерметизирован. В качестве материала, предохраняющего его от пыли, воды и влаги, можно использовать слой войлока, ваты либо поролона. Также стоит отметить, что толщина изоляционного средства должна составлять минимум 20 мм. Самую высокую плотность на стыке имеет съемная крышка, поэтому дополнительно обрабатываем его слоем ваты либо поролона.

Все основные моменты в вопросе о том, как своими руками сделать сабвуфер, рассчитывает программа WinISD. Именно она подбирает оптимальные значения цифр для корпуса, исходя из характеристик динамика. Все, что требуется от вас, – как можно точнее воплотить все размеры. Тогда вам удастся сделать своими руками сабвуфер с качественным звучанием музыки на любых частотах.
Как сделать сабвуфер, своими руками, в машину? С чего начать?
Первоначальный этап – это подготовительный процесс, включающий в себя подбор рабочего материала.
Наиболее подходящим материалом для изготовления сабвуфера своими руками в машину – считается MDF. Лучше брать плиту средней плотности. Можно использовать качественную фанеру или ДСП. Для изготовления сабвуфера подойдут дверцы от старой мебели, которые есть практически в каждом доме.
Если вы решили использовать пластик, нужно понимать, что он снижает качество звука и применяется только для отдельных элементов, не влияющих на звук (уголки, ручки для переноски и т.п.). В отделке предпочтение отдаётся ковролину, которым обтягивают передняя панель корпуса аппаратуры.
Как рассчитать сабвуфер?
-
Неправильный и правильный способы измерения эквивалентного объема головки громкоговорителя
Снимать данные измерений для вычисления полной добротности по п. 1.1.2.1 в источнике нужно в специально подготовленном помещении, см. выше.
- По п. 1.1.2.3 – измерять эквивалентный объем ГГ излучением в ящик со щелью (трубой?) как показано там на рис., недопустимо. Получите цену на дрова в бухте Тикси в разгар течки у самок белого медведя. Испытываемая ГГ должна излучать в герметичный не резонирующий ящик, см. рис. справа. Дома его несложно и недорого склеить на ПВА из пенопласта от 20 мм. Отход материала на швы при разборке будет чуть-чуточный и листы еще пойдут в дело на утепление или куда-то еще.
- При всем уважении к автору, обивать саб внутри ватином это даже не вчерашний день. Ватин ни сегодня, ни вчера, и вообще никогда не был хорошим звуко- и вибропоглощающим материалом. О внутренней антиакустической обшивке сабвуфера см. выше.
Особенности размещения
Активный тип устройств располагается почти в любом месте. Но от расположения пассивного сабвуфера зависит качество воспроизводимого баса и музыки в целом.
Допускается несколько мест для монтажа динамиков, они описаны в таблице.
| Установка | Особенности |
| В центральной части салона, впереди | Этот вариант оптимальный, если требуется связать устройство с фронтальными колонками. Такое место монтажа позволит обеспечить высокий уровень воспроизведения аудиофайлов. Но в большинстве современных машин свободного пространства впереди для установки сабвуфера нет. Такой вариант более актуален для внедорожников или микроавтобусов |
| В багажном отсеке, направив сам динамик вперед | Такой способ установки популярен среди наших соотечественников. Он подходит для всех типов автомобилей |
| В багажном отделении, но направив колонку назад | Хороший вариант для машин, выполненных в кузове хэтчбек. Благодаря данному типу расположения звуковая волна при воспроизведении не будет встречать препятствия на пути. Установка саба в багажном отсеке назад не подойдет для транспортных средств, выполненных в кузове купе или седан. В результате звук деформируется, что связано со спецификой конструкции отделения |
| Под сиденье, на полу автомобиля | Неплохой вариант, если надо спрятать устройство, но востребованностью среди автовладельцев не пользуется. Сам саб располагается на одном уровне с полом. А в результате установки под креслом звуковые волны встречают различные преграды на пути |
| На задней полке в салоне автомобиля | Такой вариант размещения оптимально подойдет для всех транспортных средств, независимо от кузова. Основное условие для этого — полка должна быть широкой и прочной. Так она сможет выдерживать низкочастотные басы и не искажать качество звука |
Выбирая место для монтажа сабвуфера, нужно произвести точный расчет, это позволит понять, насколько безопасной будет энергия низких частот для окружающих приспособлений
Это важно, поскольку резонанс от короба устройства нанесет повреждения не только месту монтажа, но и другим элементам кузова, например, стеклам
Видеоматериал
Сделать сабвуфер из обычного динамика — это задача не для дилетанта. Здесь потребуются самые разные знания и умения, но если они у вас есть вместе с непреодолимым желанием создать идеальную акустическую систему, значит — все только в ваших руках. Желаем успеха!
Volkswagen Polo Hatchback Malolitraжka › Бортжурнал › Установка сабвуфера под сиденье
Установка активного сабвуфера под пассажирское сиденье Наверное, это самый интересный раздел в моем БЖ( по крайней мере для меня). Попробую написать мини сочинение. Сам я по этой теме видел не очень много информации, даже на драйве, видимо в силу своей непопулярности. Всегда фанател по хорошему звуку и везде подходил к этому вопросу ответственно.
Итак, немного технической части стоит голова Fly audio с 6 динамиками и всякими наворотами, в принципе звук меня вполне устраивал, но на стоке существенно не хватало низких чистот.
Месяцев 5 думал, как мне реализовать идею с сабвуфером. Вариантов было много: саб + усилитель активный саб в багажник Дальше звуковики подсказали вариант саба под сиденье, а в силу моих 2х кубометров салона, все должно было быть отлично. Ну владельцем малолитражек знакомо( большим собратам возможно не понять), любая коробочка в багажнике и считай багажника нет, а я как любитель активного спорта и также «примерный» сын, иногда гоняющий в ашан, пожертвовать, ну никак не мог. Хотя все убеждали поставить бешенный саб и забить на багажник вообще.
В итоге нашел варианты сабвуфера под сиденье. Хотя спецы и особые меломаны говорят, что он не качает толком. Долго выбирал, выбор пал на пионер (активный саб), понравилась компактность, пульт управления и номинальная мощность, да и специалисты говорят что это один из лучших аппаратов в своем классе. Вошел как влитой, места под сиденьем, как оказалось, катастрофически мало, что то большее поставить туда без всяких «выпираний» и колхоза практически невозможно, поэтому если надумаете ставить очень хорошо все измерьте. Пульт управления вывел в салон.
Мощность 150W, считаю для машины этого класса хватит с головой.
Без минусов конечно тоже не обошлось
, все-таки места для ног переднего пассажира стало меньше, также пассажир получает бесплатный массаж простаты, при мойке и чистке салона надо быть особенно осторожным, ну и конечно как бы я его не хвалил, этот саб не те багажные монстры по 300W+ и выше.
Посмотрим как заиграет после раскачки и поднастройки, для выхода на пиковую мощность нужно 120 часов активного использования.
ВЫВОДЫ:
самым главным достижением считаю сохранение удобства эксплуатации, и пустой багажник, на выходе получил что хотел и даже был приятно удивлен, мощности хватает с головой. Качает даже не музыка, а сама машина раскачивается:) в целом всем советую, кто ценит эргономику своего автомобиля, думаю описал объективно, если что спрашивайте, чем смогу помогу или высказывайте свое мнение, к критике отношусь нормально. Надеюсь не отнял у вас много времени, Кто дочитал до конца лайк, я старался.
На фото, попытался отобразить все максимально информативно и показать как это выглядит на самом деле
Также запилил aux, iphone и usb, но это уже в другой статье
источник
Как собрать стереоусилитель для колонок своими руками 12в
Все кто решается на создание усилителя для колонок, прежде всего интересуется компонентами, которые нужны для сборки. Подобные устройства работают благодаря микросхемам и транзисторам, хотя есть и случаи, когда используются лампы.
Рекомендации
Созданный вручную усилитель звука, основанный на микросхемах типа TDA и ему подобных, очень быстро нагревается. Для того чтобы предотвратить перегрев необходимо устанавливать радиаторные решётки. Размеры и типы решёток зависят от вида микросхем и мощности создаваемого устройства. Поэтому, необходимо предварительно в корпусе оставить для неё место.
Что вам понадобится в процессе
Чтобы приступить к изготовлению устройства, понадобится:
- корпус;
- штекер;
- блок питания;
- микросхема;
- кнопка-выключатель;
- проводки;
- охладительный радиатор;
- шурупы;
- термоклей с термопастой;
- паяльник и канифоль.
- Бур — расширитель. Он необходим для бурления отверстий в пластике или металле. Это очень удобный и точный инструмент, при помощи которого можно легко собрать корпус.
- Микросхемы. Необходимые микросхемы типа TDA легко можно найти на прилавках магазинов. В качестве альтернативы можно разобрать старый телевизор, и изъять оттуда нужную микросхему.
- Транзисторы. Транзисторы удобны своим маленьким потреблением энергии и тем, что их легко вмонтировать в любое устройство. Они отлично передают звук и его не нужно настраивать.
- Лампы. Уже мало кто создаёт устройства основанного на лампах. Но, тем не менее, такие устройства обладают отличными параметрами звука. Такие устройства имеют большой ряд недостатков: употребляют много энергии, занимают много места, тяжелее обычных, дорогие.
Разобравшись с необходимыми компонентами можно приступать к сборке устройства.
Схемы и инструкции по сборке
Существует множество схем по сборке усилителей. Они в первую очередь зависят от того старая или цифровая техника будет создана, размера и источника питания устройства. Собираются схемы на печатной плате, которая в итоге сделает устройство компактным. Также для сборки следует иметь в наличии паяльник.
Схема, которая, была разработана британцем Джоном Линсли-Худом, базируется на использовании четырёх транзисторов без использования микросхем. Такая схема позволяет с точностью воспроизводить форму входного сигнала, что даёт в итоге качественное усиление и синусоиду.
Только профессионалы могут создавать собственные схемы. Для новичков существует программа Sprint Layout, где можно посмотреть схемы и выбрать нужную.
Закрытый короб
Герметичный корпус имеет «закрытое» воздушное пространство. Внутренняя громкость будет варьироваться в зависимости от типа звука, который вы пытаетесь добиться. Герметичные корпуса могут иметь большие или малые внутренние объемы без отверстий в корпусе. Воздух внутри корпуса служит пневматической пружиной для управления движением звука.

OLYMPUS DIGITAL CAMERA
При выборе нужного объема закрытого ящика, вам необходимо учитывать следующее: большой герметичный корпус будет иметь более плавный выход с более глубокими басами, но также может ограничивать управление мощностью, потому что диффузор низкочастотного динамика имеет меньший контроль на низких частотах. Слишком большая мощность на низких частотах может привести к повреждению компонентов динамика.
Вы должны убедиться, что ваш усилитель не производит больше энергии, чем рассчитаны сабвуферы на такой размер корпуса. Герметичные корпуса являются одним из самых популярных конструкций коробок для тех, кто ищет очень точное воспроизведение звука.
Закрытые ящики обычно используются, когда вы хотите получить громкое воспроизведение музыки с очень хорошим контролем звука. Например, маленькие коробки часто предназначены для более старых жанров музыки, хард-рока или спид-метала. Эти музыкальные жанры обычно содержат большое количество ударных в записи и почти не содержат баса.
С небольшим герметичным корпусом бас будет очень «плотным». Низкочастотный динамик будет обрабатывать большое количество энергии, потому что корпус будет ограничивать движение звука на более низких частотах, что может повредить динамик.
Большие закрытые коробки будут воспроизводить более низкие басы и считаются более «мягкими», плавными по частотной характеристике. Они также займут больше места в автомобиле, так как им требуется больше воздуха.
Нижний отклик низких частот в герметичном корпусе будет падать со скоростью 12 дБ / октава. Это плавный постепенный спад, который дает им очень хорошую кривую отклика, и не будет иметь чрезмерных пиков в выходе на определенных частотах.
Какой короб лучше для сабвуфера в седан? Мы считаем, что закрытый ящик идеально подойдет в качестве короба для этого типа машин, так как он может быть небольших размеров, и при этом, выдавать неплохой звук.
Плюсы:
- Очень точное воспроизведение басов;
- Плотный бас;
- Отличная управляемость;
- Небольшой;
- Легко сделать;
- Отличный низкочастотный отклик;
- Бас падает со скоростью 12 дБ / октава.
Минусы:
- Требуется больший корпус для глубоких басов;
Рекомендуемый объём для сабвуфера закрытый ящик:
- Сабвуфер 8 дюймов – от 8 до 12 литров;
- Сабвуфер 10 дюймов – от 13 до 23 литров;
- Сабвуфер12 дюймов – от 24 до 37 литров;
- Сабвуфер 15 дюймов – от 38 до 57 литров;
- Сабвуфер 18 дюймов – от 58 до 80 литров.
YAMAHA
YAMAHA YST-FSW100
Этот сабвуфер имеет мощность до 80 Вт и недорого стоит, благодаря чему он быстро обрел популярность у покупателей. Высокое качество, минимум звуковых утечек, правильное направление звука – все это отличает данную модель. Конструктивное решение устройства таково, что не происходит завала на низких частотах. Бонусом производитель предлагает магнитную защиту, которая предотвратит искажение звука, если рядом будут расположены мониторы или телевизоры.

YAMAHA YST-SW012
Еще один японский сабвуфер для дома представляет собой напольный аксессуар, который уже оснащен встроенным усилителем. Фазоинверторное наполнение делает устройство чувствительным к любым частотам рабочего диапазона, создавая качественный звук в помещении. Среди достоинств данной модели можно отметить минимальное количество настроек и регулировок, небольшие габариты и доступную цену.
Усилитель для наушников
Усилитель для наушников делают своими руками чаще всего по 2-м причинам. Первая – для слушания «на ходу», т.е. вне дома, когда мощности аудиовыхода плеера или смартфона не хватает для раскачки «пуговок» или «лопухов». Вторая – для высококлассных домашних наушников. Hi-Fi УМЗЧ для обычной жилой комнаты нужен с динамикой до 70-75 дБ, но динамический диапазон лучших современных стереонаушников превышает 100 дБ. Усилитель с такой динамикой стоит дороже некоторых автомобилей, а его мощность будет от 200 Вт в канале, что для обычной квартиры слишком много: прослушивание на сильно заниженной против номинальной мощности портит звук, см. выше. Поэтому имеет смысл сделать маломощный, но с хорошей динамикой отдельный усилитель именно для наушников: цены на бытовые УМЗЧ с таким довеском завышены явно несуразно.

Усилители для наушников на транзисторах и микросхемах
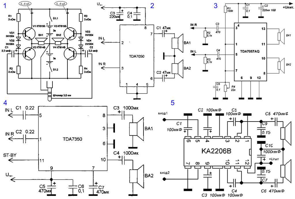
Схема простейшего усилителя для наушников на транзисторах дана на поз. 1 рис. Звук – разве что для китайских «пуговок», работает в классе B. Экономичностью тоже не отличается – 13-мм литиевых батареек хватает на 3-4 часа при полной громкости. На поз. 2 – TDAшная классика для наушников «на ход». Звук, впрочем, дает вполне приличный, до среднего Hi-Fi смотря по параметрам оцифровки трека. Любительским усовершенствованиям обвязки TDA7050 несть числа, но перехода звука на следующий уровень классности пока не добился никто: сама «микруха» не позволяет. TDA7057 (поз. 3) просто функциональнее, можно подключать регулятор громкости на обычном, не сдвоенном, потенциометре.
УМЗЧ для наушников на TDA7350 (поз. 4) рассчитан уже на раскачку хорошей индивидуальной акустики. Именно на этой ИМС собраны усилители для наушников в большинстве бытовых УМЗЧ среднего и высокого класса. УМЗЧ для наушников на KA2206B (поз. 5) считается уже профессиональным: его максимальной мощности в 2,3 Вт хватает и для раскачки таких серьезных изодинамических «лопухов», как ТДС-7 и ТДС-15.
На закуску
В заключение – полнейшая экзотика, усилитель для наушников… на лампах, см. рис., причем всего один канал, для другого нужны еще такие же раритеты. Хотя в этом усилителе реализованы едва ли не все ламповые ритуалы (кроме, пожалуй фиксированного смещения от батареек), он не только и не столько дань любезности вакуумным аудиофилам: при прослушивании на ТДС-7 через этот усилитель сквозного аналога звук, по сравнению с KA2206B, заметно улучшается.

Ламповый усилитель для наушников
Подключение сабвуфера
Перед тем как подключить сабвуфер в машине, требуется ознакомиться с инструкцией по установке, которая имеется в комплекте поставки. Активные сабвуферы могут иметь вход низкого уровня, высокого уровня либо одновременно два входа.
Вход высокого уровня предполагает подключение сабвуфера непосредственно к выходу головного устройства (автомагнитолы) на динамики.
Если такой выход подключить к входу низкого уровня (амплитуда входного сигнала не более 1 Вольта), высоковольтный сигнал может вывести входные каналы встроенного усилителя из строя.
В лучшем случае из динамиков будет доноситься хрип даже на малой громкости автомагнитолы.
Местом установки сабвуфера для однообъемных автомобилей (тип кузова хэтчбэк, универсал, минивен) лучше выбрать багажник. В небольших седанах лучше использовать компактный сабвуфер.
Особое значение при подключении следует уделить проводникам подключения. Провода для сабвуфера следует приобретать в специализированных магазинах.
Низкоуровневые входные проводники выполняются с коаксиальной экранизацией для предотвращения посторонних низкочастотных помех, источником которых может быть электрооборудование автомобиля, система зажигания, посторонние автомобили, электротранспорт.
Проводники, соединяющие выход усилителя (автомагнитолы) и пассивного сабвуфера, также применяются специальные, изготовленные из меди по особой технологии.
Необходимо точно рассчитать длину проводников. Большой запас по длине «на всякий случай» нежелателен. Дополнительная длина создает дополнительное сопротивление.
В пассивных сабвуферах увеличение сопротивления уменьшает выходную мощность. Для активных устройств длинный, смотанный в моток сигнальный провод может увеличить помехи.
Установка сабвуфера в машину
Место установки необходимо подготовить. Оно должно иметь максимальную плоскостность.
Нельзя устанавливать сабвуфер на неровную поверхность. Это может создавать дополнительное дребезжание.
Также следует избегать установки на металлические элементы или поверхность без дополнительной прокладки.
В качестве нее можно использовать специальные коврики, в том числе резиновые, поролон (его периодически необходимо заменять).
Как подключить активный сабвуфер в машине по питанию?
Цепи питания активного сабвуфера следует подключать также специальными проводниками.
Они должны иметь сечение, которое выдерживает максимальный ток по цепи питания сабвуфера. Пример приблизительного расчета:
- Номинальная мощность P согласно паспортным данным – 200 Ватт.
- Сопротивление обмотки R динамика – 2 Ома.
- Максимальный ток I = КОРЕНЬ (2*P/R) = около 15 Ампер
Обычно выбирают двухкратный запас по току. Считается, что 1 квадратный миллиметр сечения медного провода допускает ток 4 Ампера.
Делим 15 на 4, получается, что сечение медного проводника должно быть не менее 4 кв. мм. Лучше выбрать медный многожильный специальный провод сечением 6 — 8 квадратных миллиметров.
Одновременно следует приобрести предохранитель на 30 – 50 Ампер. Он продается вместе с крепежом и разъемом для подключения. Устанавливают предохранитель не далее 30 сантиметров от плюсовой клеммы аккумуляторной батареи.
Питание по минусовой шине можно произвести от любого (лучше штатного) места металлической области кузова.
Для этого его необходимо тщательно зачистить, затем соединить с минусовым проводом питания активного сабвуфера.
Сечение минусового провода аналогично площади сечения плюсового. Лучше минус питания организовать проводником в черной ПВХ изоляции, плюсового – в красной. Минусовая шина может быть проложена неизолированным проводником.


















































